泰林﹣江森(TJ)科技与人文(北京)发展中心Talent﹣Johnson Sci﹣Tech & Humanities D.C.
当前位置:首页 > 新闻资讯 > 本网新闻资讯 > 详细内容
自主知识产权专利维权公告!
作者:泰林-江森(TJ)  发布时间:2018/7/10  阅读次数:4147  字体大小: 【】 【】【

我方自主知识产权专利维权公告,内容如下:

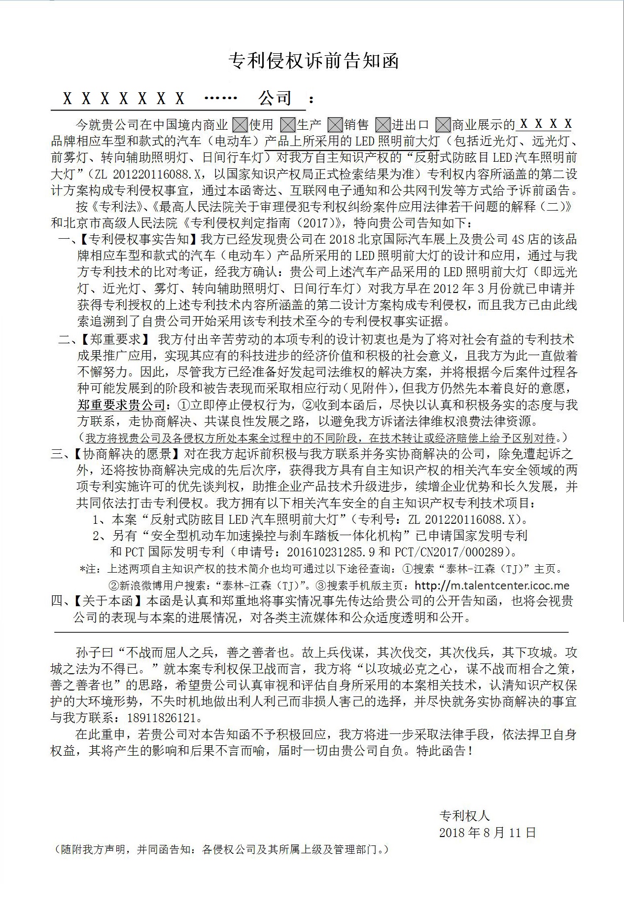
1、《专利侵权诉前告知函》——点击 告知函

2、我方关于《告知函》的声明——点击 声明

3、已预备的专利侵权《起诉状》(草案)部分截图——点击 起诉状(拟)

4、我方应对未来各种可能局面的预案(文件截图)——点击 局面应对预案


2019年1月26日最新发布:

“反射式防眩目LED汽车照明前大灯”专利侵权案

全风险诉讼代理(或风险投资)招募意向书

一、【概况】:

1本案所指的项目,系我方的“反射式防眩目LED汽车照明前大灯”专利(专利号:201220116088.X),是自20123月至今在中国大陆境内受专利保护的。就当前证据来看,该专利侵权案件规模涉及被告侵权方为在中国境内非法商业使用、生产、销售和进出口的30多家国内外知名汽车生产厂商,是国内外知名品牌的高档汽车、新能源车、摩托车和电动自行车产品(包括进口车、合资车、国内自主品牌车);关于侵权时间,我方也已有证据追溯发现他们有的从2016北京车展就开始陆续侵权获利,直到现在还在进行着侵权。

2侵权各方均未经许可对我方2012年公开并获得国家专利授权的设计(权利要求书中对应的第二个设计)构成直接侵权。各个侵权方均不正面渲染其所采用的LED前照明技术的详细设计,且都尽量回避对其所采用的车灯技术做介绍,在商业宣传其LED汽车前大灯特点时也笼统地一带而过,不展开技术描述,不指明技术来源,其侵权具有隐蔽性和恶意性,发现并仔细研究分析便能断定其明显的侵权。他们的侵权产品是已在路上行驶的和在4S店里销售(包括二手车市场)的车辆,如此的证据都是各侵权方无法自行灭失的。

    3我方是具有工程学科技术背景(且所有专利申请及整个过程均自行完成未经代理)的专利设计发明人,早在该设计之前的08年就在汽车照明领域有过两项专利,对本项专利技术前瞻性的设计及其技术效果有深入和现实的研究。本专利在20123月份提交本专利申请,完全符合专利法中对专利的“三性”的要求以及对实用新型的界定在专利确权方面经得起无效请求复审答辩和专利侵权诉讼的庭审答辩,对此,我方都已胸有成竹我方也还正想借被告提起无效请求之机,对本专利文件中的第一设计方案做无损修改。

4日前,我方已分别向侵权各方致公开的诉前告知函但他们面面相觑,有恃无恐,又心虚的猥琐窥视之态,且时至今日,侵权事态仍蔓延,各个侵权方悄悄蚕食凝聚他人智力劳动的知识产权成果。为此,我方准备就该专利侵权依法起诉,走司法维权之路。现正权衡考虑各种维权策略、方式方法和诉讼赔偿策略,寻求更为有效的方案,以降低诉讼维权成本。原告已拟定该专利侵权起诉状,备有原告专利确权完整资料、各被告专利侵权的证据,还可进一步整理核对各被告主体及对各被告侵权所无法灭失的产品规模、销售、财务、海关进出口等财务数据进行证据扩充,有些与确定侵权赔偿数额直接相关的更多证据数据也可进一步请求法庭调查取证,使法庭支持我方按其非法所得加倍惩罚性赔偿的诉求。

——多年前我方曾经有一项发明专利被侵权胜诉获得赔偿的经历,且我方都亲自现场出席专利无效复审答辩和侵权案法庭答辩。更有新近格力的实用新型专利被侵权一案胜诉的判例作为参照,我方有正理和必胜的信心,将坚定地以穷追不舍之势,直至达到法律维权目的。

5我方拟起诉相应各个专利侵权的被告起诉状诉求如下:

①请求判被告构成对原告的专利侵权并立即停止侵权行为;

          ②请求判被告在至少一个国家主流媒体上公开致歉,消除影响;

          ③判被告向原告给予其各自侵权非法所得并加一倍的惩罚性赔偿;

          ④判被告承担本案诉讼费及因该诉讼案所产生的各项直接费用。

6作为专利权人的原告,我方愿以“分担与共享”的理念,就该案招募全风险诉讼代理(或纯风险投资)的招标。我方看重本案的质量和体现出顺利和愉快的合作过程,所以在要求全风险代理上有些挑剔,具体可以谈判商定,宗旨和目的是想合力做一件兼有经济意义和社会意义的事。

二、【案件特点】:

该专利侵权案的维权具有:涉及面广、侵权被告多、分案量多、案值额度大、不同被告分多处司法管辖地等突出特点,也会有对无效请求的复审答辩、专利侵权判定答辩和可能的上诉、判决执行等方面的过程。

三、【招募原则】:

为避免疲于多地奔波、繁杂的程序性事务以及维权成本高和资金低效使用等弊端,希望以“风投理念支持,控制成本质量;依法协同诉讼,优势互补所长;激励相助发展,维权成果共享”的新理念和新思路,将该专利侵权诉讼案作为一个常规的风险投资项目看待,将所有涉及该专利侵权的各个被告分别所辖的法院进行法律维权诉讼,以全风险代理的方式,按照风险投资模式招募愿以风险承担本专利案诉讼成本的乙方,即

甲方:专利权人以前期投入获得的专利项目及该专利侵权诉讼原告为风险项目方;

           乙方:代理律师方以全风险诉讼代理及案件过程的法律协同和服务作为风险投资方。

           双方约定乙方从本案最终胜诉判决执行所获赔偿之税后金额中按比例提成作为收益回报。

           乙方须:具备相当的法律专业实力、影响力、法律操作的覆盖能力和自身稳定存在及后续参与能力。

——以上是该项目操作所要认同的基本原则和风投合作的基础。另外,也接受无附加条件的纯风险投资,即由甲方支配风投金用于该诉讼案的成本投入,限诉讼费、律师费及案件过程的直接费用,按风投分享收益。

四、【项目标的

      1、  甲方的项目标的额:以甲方已经投入并获得的本专利产生本侵权案判决执行赔偿的税后额为标的;

      2、  乙方全风险诉讼代理投入:本案的诉讼费、案件相关的各种直接费用及案件过程的法律协同与服务付出;

      3、  乙方可能的风险:对应的该案败诉(或虽胜诉,但判决赔偿提成额不足以弥补乙方的付出)时,上述2中的乙方的各项先期投入即成为全风险;若乙方为纯风险投资,甲方将按“多退少不补”原则做清算。

      4、  全风险代理胜诉后的收益:

        ① 由被告承担该案的直接费用(起诉状的诉讼请求第三项中体现),乙方将获得被告方败诉而承担的上述3中乙方全风险代理(或风投)所先期风险投入的本金;

        ② 甲方从案件最终执行获得的税后额度(或该案和解促成专利转让金税后额度)按一定比例提成作为该案过程乙方给予法律协同与服务的总体回报(在“补充协议”中商定该提成百分比);

        乙方自然获权代发律师函和全风险代理处理我方该专利的相关法律维权事务,且对乙方主动促成的任何该专利侵权方(或其它方)与我方签订该专利转让或专利授权时,均由乙方代理,并也将按约定从该专利转让费或授权费中得到相应的提成(在“补充协议”中商定该提成百分比)。

五、【项目要约】:

本次招募全风险诉讼代理(或风投)针对该项专利侵权诉讼案,会涉及专利确权、侵权判定和维权诉求等方面及相应的各法律程序。全风险诉讼代理(或纯风险投资)方可于原告商定选定被告和所辖法院,具体:

             1、补充协议在同意签署本招募意向的基础上,甲乙双方签订“补充协议”,约定:风投范围、风险所在、诉讼法律文书及转达和所有法律程序办理、维权胜诉后乙方的提成比及后续责、权、利;

             2、 明确甲方甲方作为原告,在该专利的所有侵权诉讼(包括可能的“无效请求”复审等专利确权及所有庭审中本专利的技术方面)的案件法律程序,甲方都会亲自出席和亲自做答辩;

             3、 风险约定双方以风险投资方式运作,并愿意各自承担所做可能自负的风险、责任和义务;

             4、关于生效补充协议签订后,双方关系以立案之日之时为准开始生效,以立案通知书为准。未立案前,本意向及“补充协议”皆不生效,对双方均不具有约束力。

             5、 关于终止:胜诉之日意向和协议均无条件接续,至本专利保护期限截止日后无条件终止;败诉执行之日所有意向和协议无条件终止。

总之,在与被告进行本专利侵权的法律维权博弈中,采取上述操作理念,以达到我们期许“依法合力维权,做一件兼有经济效益与社会意义的事”的初衷和目的。

以上意向在平等自愿的基础上认同和接受,并签署。一式两份,双方各执一份。

本专利权人即本案                        本案全风险代理方或

原告(甲方)签章:                      风险投资方(乙方)签章:

         电话:                                         电话:

签订日期:                               签订地点:


--------------------------------------------------------------------------

 

 


来源:本网站
上一篇:本站发布“泰林-江森(TJ)”形象片 下一篇:没有了!
我要评论
  • 匿名发表
  • [添加到收藏夹]
  • 发表评论:(匿名发表无需登录,已登录用户可直接发表。) 登录状态:未登录
最新评论
所有评论[0]
    暂无已审核评论!

 

 

泰林-江森(TJ)科技与人文(北京)发展中心 

 电邮:talentcenter@163.com | 电话(手机):18911826121  | 地址:北京市 西二环 菜户营东街 甲88号

  泰林中心(www.talent-dc.com)  版权所有(声明)| Copyright 2014 All Rights Reserved | 京ICP备05006284号